
本网讯(团委、创业教育学院通讯员 淡小艳)创新放飞梦想,创业成就人生。5月16日至18日,浙江省第十九届“挑战杯”大学生课外学术科技作品竞赛落下帷幕。我校学子与全省本专科院校学生同台竞技,斩获金奖2项、银奖6项、铜奖9项,学校获得“最佳进步奖”。


本次大赛由共青团浙江省委、省教育厅、省社会科学院、省科学技术协会、省学生联合会主办,浙江中医药大学承办。自大赛启动以来,全省共有103所高校35万师生参与,遴选推荐2057件作品参加省级复赛。经复赛选拔,共有71所高校的412件作品入围主体赛省级决赛进行同台竞技。我校共有28个项目参加省级复赛,其中主体赛20项,最终3个项目进入省赛决赛。


我校高度重视“挑战杯”备赛工作,校党委副书记徐利群专题部署、实地指导,强调要以赛育人、创新赋能,全力保障团队备赛。团委(创业教育学院)组织校内外专家对项目进行精心打磨,先后开展赛前多轮集中培训、一对一辅导等备赛指导工作,从项目孵化、项目培育、文本写作、项目答辩等方面对参赛团队进行系统的培训和辅导。经过激烈角逐,我校斩获2金6银9铜(主体赛获3银8铜,红色专项赛获2金3银1铜),实现了赛事获奖数量与质量双突破。
红色专项赛金奖作品

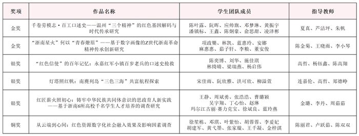
项目名称:千卷劳模志·百工口述史——温州“三个精神”的红色基因解码与时代传承研究
团队负责人:陈叶露
团队成员:陈叶露、阮晖、应帅旗、邓梦琳、黄振宇、潘镇标、王鑫、陈炯豪、俞思甜、凌泽彬
指导老师:夏真、芦洁坪、朱帆

项目名称:“浙南星火”何以“青春燎原”——基于数字画像的Z世代浙南革命精神传承创新研究
团队负责人:项政樂
团队成员:项政樂、林凯、蓝惠玲、安娜、麻惠惠、茹子轩、李粮、董安俊
指导老师:陈金菊、王晓雨、李小琴
主体赛获奖名单(同一奖项排名不分先后)

红色专项赛获奖名单(同一奖项排名不分先后)
